Ignito

Ignito

Ignito

[System Design Tech Case Study Pulse #97] 8+ Billion Daily Views: How Facebook's Live Video Ranking Algorithm Works

With detailed engineering explanation and flow chart....

Naina Chaturvedi's avatar
Naina Chaturvedi
Oct 11, 2025
∙ Paid
2
1
Share

Hi All,

Facebook's Live Video Ranking Algorithm is a tech marvel, capable of processing 8 billion daily views using Apache Storm for real-time stream processing and Memcached for high-speed caching. This sophisticated system forms the backbone of Facebook's live video experience, ensuring that users discover the most relevant and engaging live content in real-time.

In this post, I’ll dive deep into how this system works, exploring the key components, technologies, and processes that enable such massive-scale, low-latency live video ranking.


Learn how to System design —Design Lyft

[System Design Tech Case Study Pulse #15] 80 Million Photos Daily : How Instagram Achieves Real Time Photo Sharing

[System Design Tech Case Study Pulse #9] Facebook's News Feed Algorithm Marvel: How it Serves 2.9 Billion Daily Active Users Using PyTorch and Cassandra


System Overview 

Daily live video views: 8+ billion

Concurrent live streams: 100,000+ 

Peak viewers for a single stream: 5 million+ 

Live video sessions started per day: 50 million+ 

Average ranking latency: < 100ms 

Storm clusters: 50+ 

Storm workers: 100,000+ 

Memcached nodes: 500,000+ 

Features considered per video: 10,000+ 

ML models in production: 100+ 

Global data centers: 20+ 

Edge locations: 150+ 

System availability: 99.99% 


Learn system design pulses -

[System Design Pulse #1] Understanding Latency and Throughput: Critical Factors in System Design and Performance Tuning

[System Design Pulse #2] Striking the Right Balance: Optimizing Availability and Consistency in Distributed Architectures

[System Design Pulse #3] THE theorem of System Design and why you MUST know it - Brewer theorem

[System Design Pulse #4] How Distributed Message Queues Work?

[System Design Pulse #5] Breaking It Down: The Magic Behind Microservices Architecture

[System Design Pulse #6] Why Availability Patterns Are So Crucial in System Design?

[System Design Pulse #7] How Consistency Patterns helps Design Robust and Efficient Systems?

[System Design Pulse #8] Caching is Crucial : How Caching Slashes Latency and Supercharges Performance

[System Design Pulse #9] Why these Key Components are Crucial for System Design.


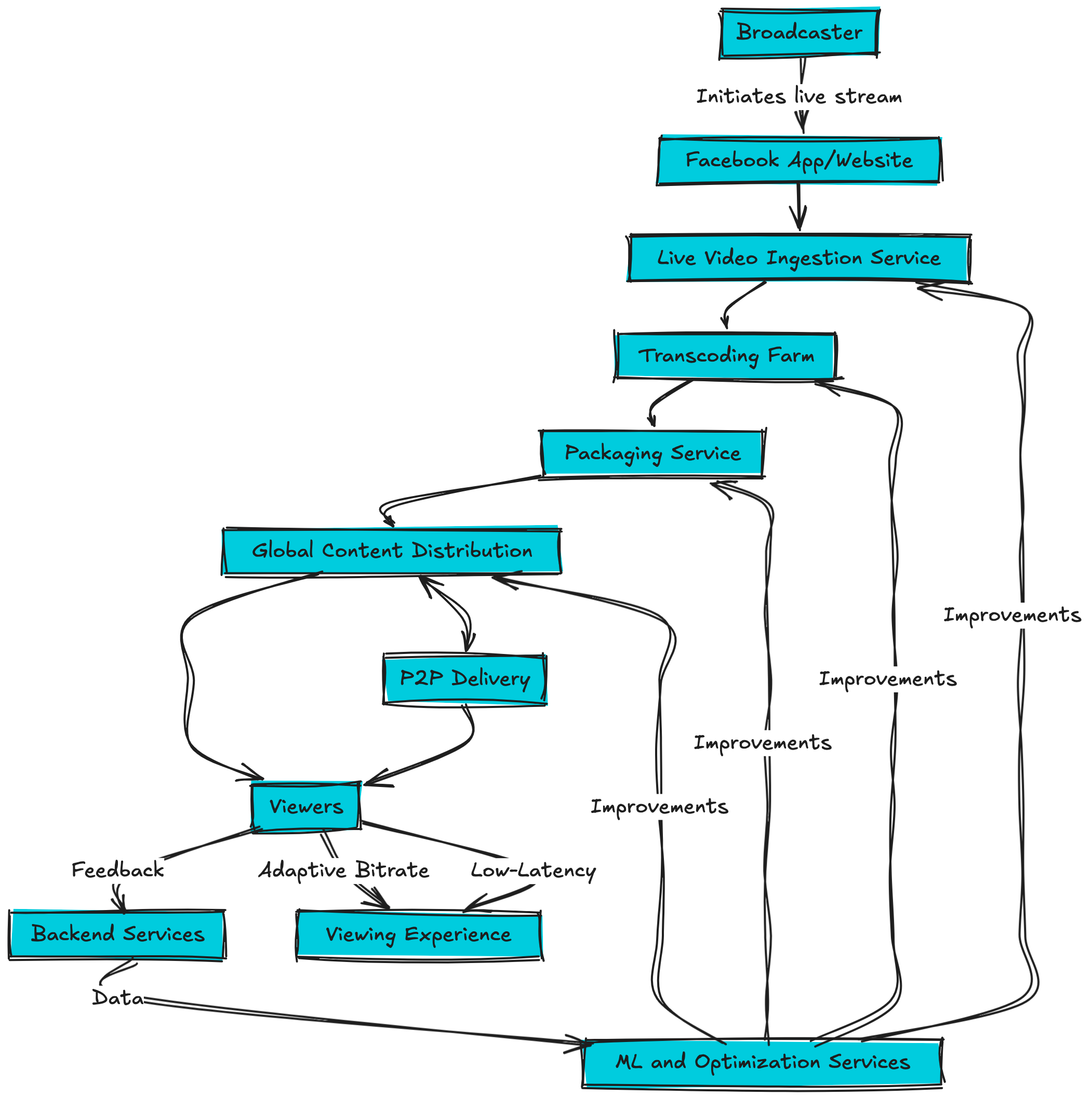
How it works —

1. Broadcaster initiates a live stream through the Facebook App or Website.

2. Live Video Ingestion Service receives and processes the incoming stream.

3. Transcoding Farm generates multiple quality versions of the stream.

This post is for paid subscribers

Already a paid subscriber? Sign in
© 2025 Naina
Privacy ∙ Terms ∙ Collection notice
Start your SubstackGet the app
Substack is the home for great culture