Ignito

Ignito

Ignito

[System Design Tech Case Study Pulse #77] What makes Bitcoin so Interesting: How Bitcoin Actually Works

Behind the tech with detailed explanation and flow chart....

Naina Chaturvedi's avatar
Naina Chaturvedi
Oct 12, 2025
∙ Paid
1
1
Share

Hi All,

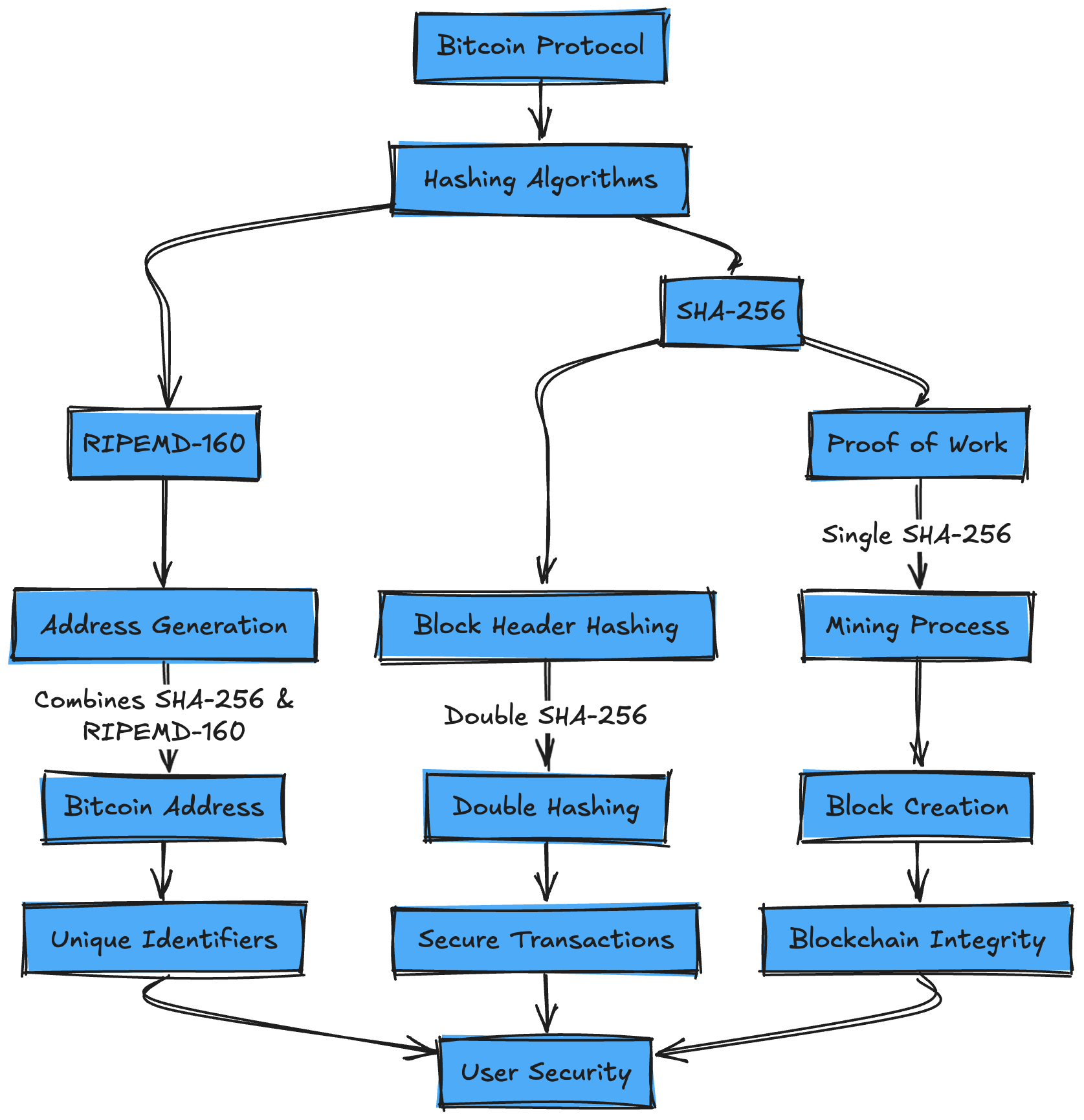
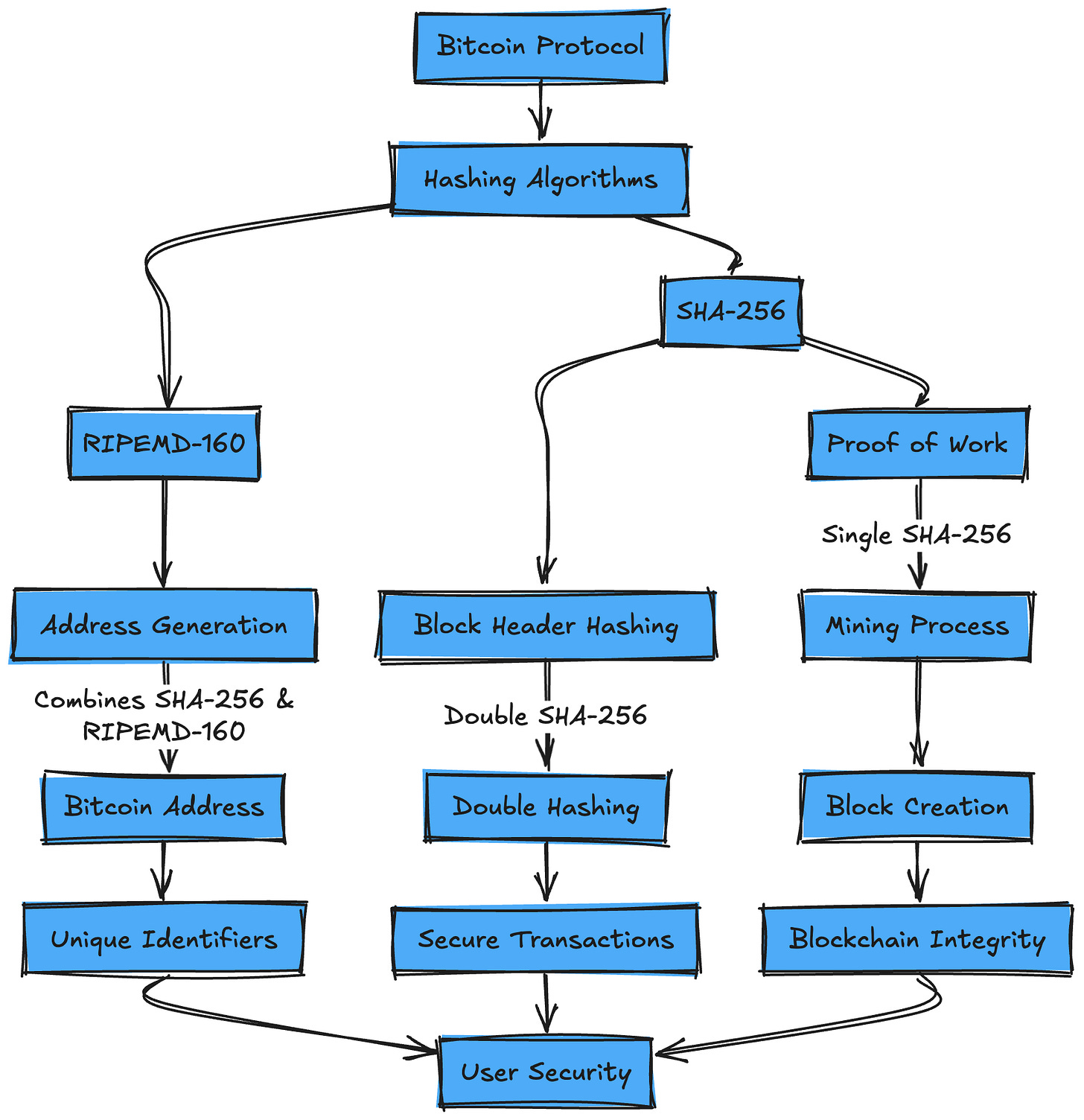
Bitcoin represents one of the most sophisticated implementations of cryptographic and distributed systems engineering ever created. At its core, it's a masterfully orchestrated dance of several key technologies: a decentralized blockchain that maintains an immutable record of all transactions, robust public key cryptography using the ECDSA algorithm for secure ownership verification, and a Proof of Work consensus mechanism that secures the network through computational challenges.

When you send Bitcoin, your transaction embarks on a fascinating journey: your wallet first identifies unspent transaction outputs (UTXOs), digitally signs the transaction using your private key (a 256-bit random number), and broadcasts it to a vast peer-to-peer network of nodes. These nodes validate the transaction through a complex series of cryptographic checks before miners compete to include it in the next block through an energy-intensive process of SHA-256 hashing. This mining process, which requires specialized ASIC hardware and significant electrical power, isn't just about creating new bitcoins – it's an ingenious security mechanism that makes it economically infeasible to alter the blockchain's history. The entire system is held together by a set of consensus rules that ensure all participants agree on the state of the network, making Bitcoin a remarkable achievement in solving the double-spending problem without requiring trust in any central authority.

Share this post and Avail Offer : https://naina0405.substack.com/65d00104

How Real World Scalable Systems are Build — 200+ System Design Case Studies:

System Design Den : Must Know System Design Case Studies

[System Design Tech Case Study Pulse #26] Processing 2 Billion Daily Queries : How Facebook Graph Search Actually Works

[System Design Case Study #27] 3 Billion Daily Users : How Youtube Actually Scales

[System Design Tech Case Study Pulse #26] 1.5 Billion Swipes per Day : How Tinder Matching Actually Works

[System Design Tech Case Study Pulse #25] 500+ Million Users Daily : How Instagram Stories Actually Work

[System Design Tech Case Study Pulse #24] 2.9 Billion Daily Active Users : How Facebook News Feed Algorithm Actually Works

[System Design Tech Case Study Pulse #22] 20 Billion Messages Daily: How Facebook Messenger Actually Works

[System Design Tech Case Study Pulse #21] 8+ Billion Daily Views: How Facebook's Live Video Ranking Algorithm Works

[System Design Tech Case Study Pulse #17] How Discord's Real-Time Chat Scales to 200+ Million Users

[System Design Tech Case Study Pulse #15] 80 Million Photos Daily : How Instagram Achieves Real Time Photo Sharing

[System Design Tech Case Study Pulse #20] Serving 1 Trillion Edges in Social Graph with 1ms Read Times : How Facebook TAO works

[System Design Tech Case Study Pulse #2] How Lyft Handles 2x Traffic Spikes during Peak Hours with Auto scaling Infrastructure..

How Bitcoin Actually Works ( Behind the Tech in detail) —

Core Technology Components

  • Blockchain: A decentralized ledger that records all transactions in sequential blocks

  • Public Key Cryptography: Uses ECDSA (Elliptic Curve Digital Signature Algorithm) for secure ownership

This post is for paid subscribers

Already a paid subscriber? Sign in
© 2025 Naina
Privacy ∙ Terms ∙ Collection notice
Start your SubstackGet the app
Substack is the home for great culture