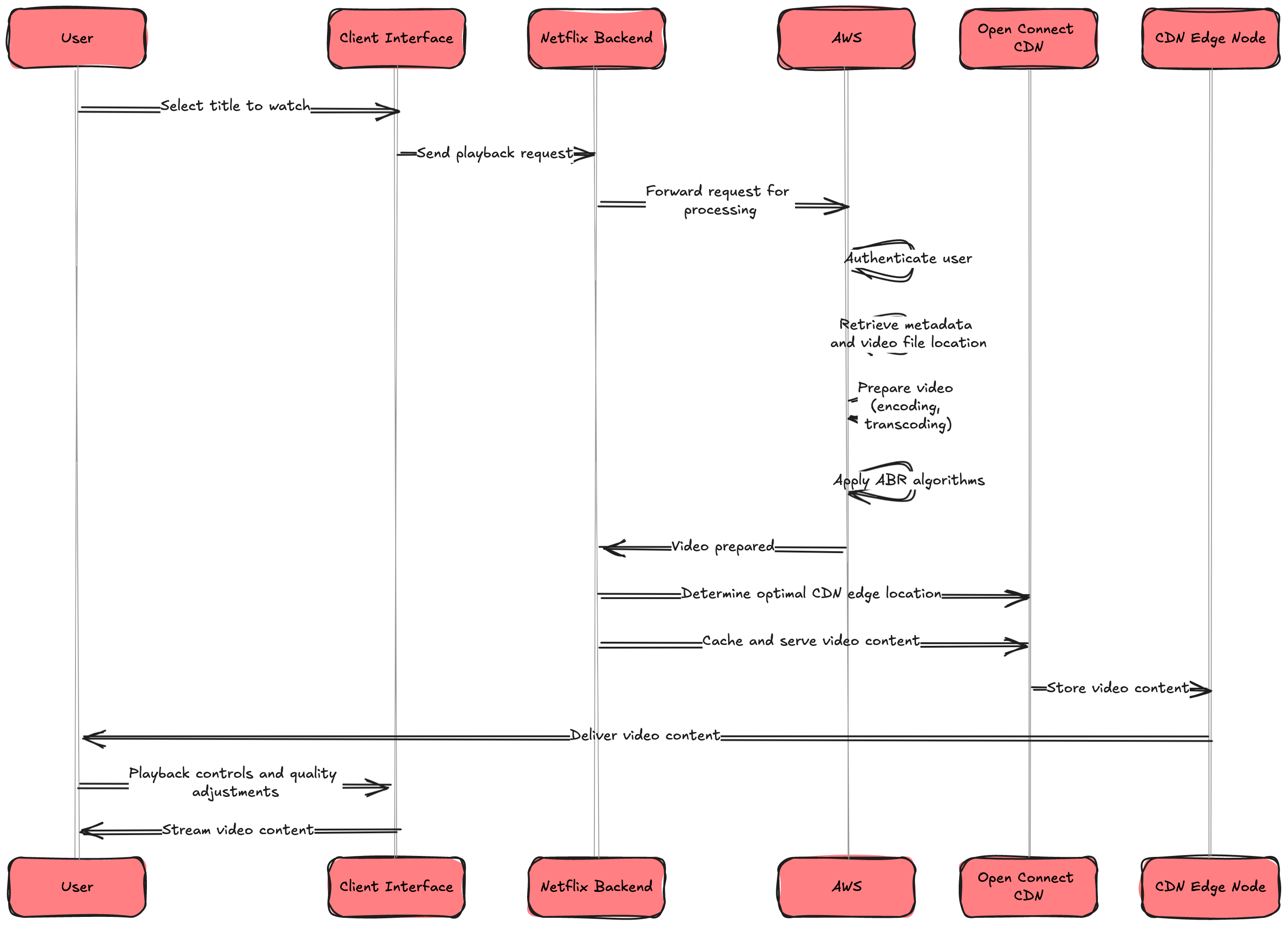
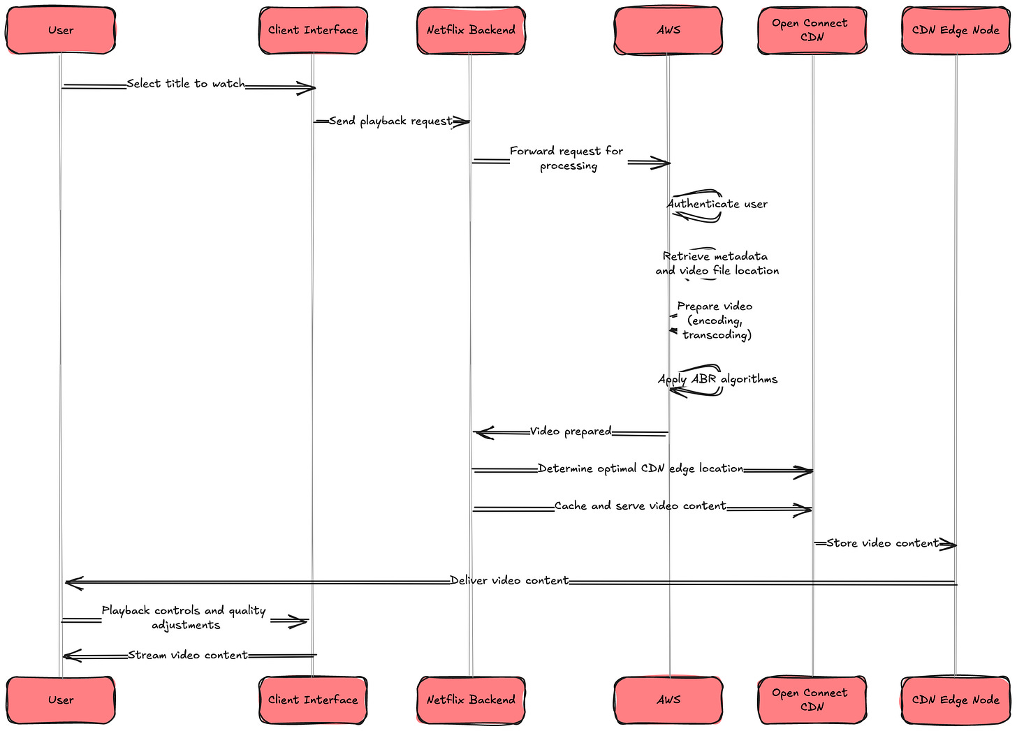
[Monday Engineering Bytes] From Click to Screen: Netflix's Lightning-Fast Journey to Your Living Room..
With flowchart...
Hi all,
Today we are going to discuss what happens once you press play button. This engineering byte outlines the detailed steps involved from user interaction through to video playback on Netflix, emphasizing the interaction between client, backend services hosted on AWS, and content delivery via Open Connect CDN.


